产品介绍
IM6L4x20 车规级高压LDO 200mA,40V LDO
IM6L4x20
车规级高压LDO
200mA,40V LDO
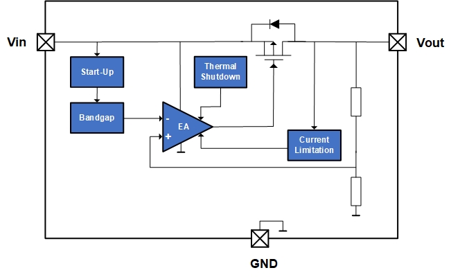
• 符合汽车应用的 AEC-Q100 Grade1 标准
• 内部结温: -40℃ ~ +150℃
• 输入电压范围: -0.3V ~ +40V
• 宽输入电压范围:4.3V至40V,可选5V或3.3V输出
• 额定输出电流 200mA
• 输出电压精度 ±2%
• 静态电流 13µA(典型值)
• 支持过流保护、短路保护
• 支持过温保护
• 高噪声抑制能力,PSRR >70dB@100Hz
• 搭配较少的器件即可以实现出色的瞬态响应
• 可选SOT223-4L、SOT23-5L、SOT89-5L、WSON6、ESOP-8封装
规格参数
应用场景
汽车电子电源管理
工控系统的电源管理
宽电压电池供电系统的电源管理

汽车电子电源管理
工控系统的电源管理
宽电压电池供电系统的电源管理

规格书下载


咨询报价
点击下载产品规格书(中文)

